首页
印象 • 泰普森
公司介绍
企业文化
发展历程
荣誉资质
领导关怀
集团党建
宣传片
责任 • 泰普森
公益事业
生态环保
共创未来
产业 • 泰普森
产业生态
休闲生活
文化创意
金融投资
信息科技
资讯 • 泰普森
新闻报道
图片中心
媒体中心
人才 • 泰普森
人才理念
职业规划
招聘职位
员工风采
新闻报道
/ reportage
首页
>
资讯•泰普森
>浙江省知识产权奖申报公示表
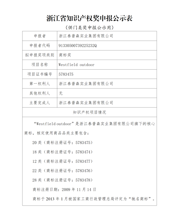
浙江省知识产权奖申报公示表
来源:泰普森集团
发布时间:2025-11-02
浏览量:917
< 返回列表
上一篇 :董事长杨宝庆受邀出席2025湖州民营企业家节
下一篇 :乐富海邦园十周年刷屏,“中国海归码头”引热议
Copyright 2015 topsun all rights reserved 浙江泰普森控股集团版权所有
浙ICP备14000814号
浙公网安备 33010502001879号
友情链接
地址:浙江省杭州市拱墅区萍水东街818号
电话:0571-28906108
泰普森实业集团
乐富创意集团
泰丰金控集团
象月湖度假谷
美国西域公司
德国西域公司
我飞户外公司